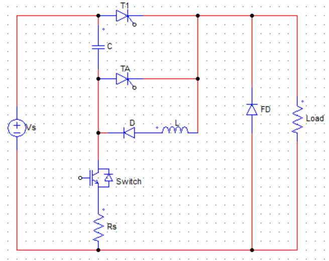
Identify the below given chopper circuit.
A. Type D chopper
B. Type C chopper with commutating capacitor
C. Load commutated step-down chopper
D. Voltage commutated step-up chopper
Show Answer
Answer: C
Share your understanding of this question with the correct explanation.
