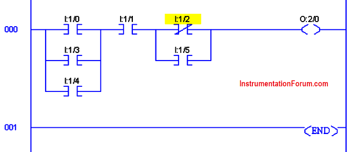
Complex Boolean expressions in Ladder Logic

More complex Boolean expressions in the ladder logic can be formulated with various serial-parallel combinations of XIC and XIO instructions.

  • NAND,
  • NOR,
  • XOR,
  • XNOR

Complex Boolean expressions

1 Like