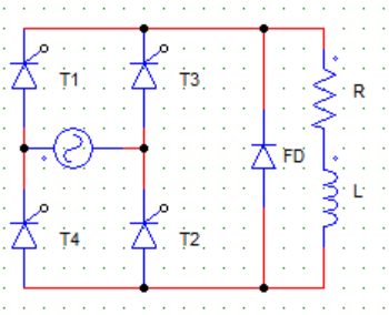
For the below shown circuit has dis-continuous load current waveform.
Each thyristor pair conducts for

A. π radians
B. 2π radians
C. < π radians
D. > π radians
Show Answer
Answer: C
Share your understanding of this question with the correct explanation.