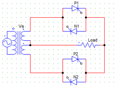
In the positive half cycle from ωt = 0 to π

A. P1 and P2 are forward biased
B. N1 and P2 are forward biased
C. P1 and N2 are forward biased
D. None of the mentioned
Show Answer
Answer: C
Share your understanding of this question with the correct explanation.