How Star-Delta Motor Control Works
The most common motor control method for reducing the induction current needed to start a motor in any industrial application is the star-delta connection. A star-delta motor connection normally incorporates magnetic contactors, a timer, and a thermal overload relay.
Due to the low cost and high availability of these electromechanical devices, the star-delta connection method is still, by far, the most widely used electrical control in industrial applications for reducing the start-up current of three-phase induction motors.
The typical star-delta control circuit wiring diagram in the CAD drawing below will help you follow the explanation.

Star-Delta Motor Control Circuit
The star-delta control circuit illustrated above actuates magnetic contactors which interchangeably execute star-delta motor connections. Pushing the ON switch causes the motor to start running from the star connection to the delta connection.
The motor’s wiring terminal is initially connected in a star configuration. Closing the ON push-button switch actuates the main magnetic contactor, the star contactor, and the timer, while leaving only the delta contactor open or deactivated until the timer reaches a preset time.
Pay special attention to this: once you release your finger from the ON push-button switch, the interlocking contact of the main contactor (which is connected in parallel to the ON push-button switch) will take over the role of the ON switch in providing a closed contact and maintaining a complete circuit.
After reaching the specified preset time period, the timer will cause the associated timer contacts in the circuit to change condition to the opposite of their normal state. The normally closed timer contact will change from closed to open, releasing the star contactor coil, while the normally open timer contact will close, activating the delta contactor coil. This change provides full voltage to the motor to achieve the required full power for the load.

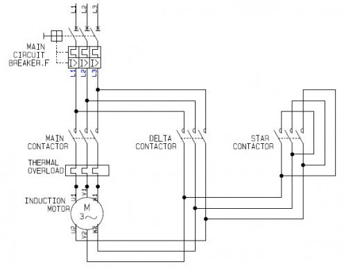
Star Delta Motor Control Power Circuit
Illustrated on the star-delta circuit diagram above, the three-phase line voltage L1, L2, L3 is supplied from the main circuit breaker down to the main magnetic contactor and finally to the three primary terminals of the motor coils U1, V1, W1. Meanwhile, the closing of the star contactor shorts the other three secondary terminals of the motor terminals U2, V2, W2.
The control circuit of the star-delta motor controller is specifically configured to produce the operational transfer sequence that switches the motor terminal from star connection to delta connection.
The main magnetic contactor is kept energized as long as the motor is running, only interchanging the activation between the star contactor and the delta contactor. Once the timer reaches the specified time, it activates the delta contactor to close its contact while at the same time disconnecting the star contactor. This second sequence eventually disconnects the motor terminals from their previous state of star connection and reconfigures them into a delta connection, connecting the reference voltage L1 to the motor terminals U1 and V2, reference voltage L2 to motor terminals V1 and W2, and reference voltage L3 to motor terminals W1 and U2.
Star-Delta Motor Wiring Configuration

Star Delta Motor Internal Winding Terminal

Star Connected Motor Internal Winding Terminal

Delta Connected Motor Internal Winding Terminal
Safety Interlock Switches
Observe carefully from the control circuit diagram the presence of interlocking contacts placed before the coils of both the star contactor and the delta contactor. These interlock switches serve as safety features so that one contactor cannot actuate without the other one deactivated. Simultaneous activation of both star and delta contactors could destroy the motor. The delta contactor will not activate unless the star contactor is deactivated, and conversely, the star contactor will not activate unless the delta contactor is deactivated.
At any while the motor is running, the motor’s control circuit can easily be disconnected by pressing the OFF push button switch. This deactivates all three magnetic contactor units, immediately removing the supply voltage to the motor. The motor will slow down until its rotating inertia runs out and it comes to a full standstill.
Another disconnecting contact connected in the control circuit is the thermal overload relay. This automatic contact will disconnect the circuit upon detection of a motor overload. This means that when the load carried by the motor exceeds its rated capacity, the high current in the motor heats up the metallic plates in the thermal overload relay, which mechanically releases its contact to open the motor’s control circuit.
Author - ianjonas