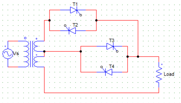
The below given circuit is that of a

A. four stage sequence controller
B. two stage sequence controller
C. full wave ac voltage controller
D. none of the mentioned
Show Answer
Answer: B
Share your understanding of this question with the correct explanation.