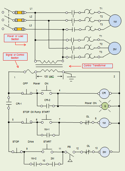
In the control section of the ladder diagram;
The two side rails of the ladder are referred to as the control-power ____________.
A) capacitors
B) diodes
C) none of the answers
D) busses
Show Answer
Answer:D
Share your understanding of this question with the correct explanation.
