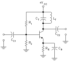
Tuned amplifier is one in which a tuned circuit is introduced in to the output circuit which draws maximum power output only for a specified range of frequencies. Example of a tuned amplifier is shown below

The tuned amplifier shown in the figure will deliver maximum power only in the bandwidth of LC resonant circuit. Tuned amplifiers are used in video and radio frequency applications. They are used as frequency selective amplifiers in multi communication channels such as radio and TV broadcasting through wireless medium where each station is assigned a frequency band. They are used in RF/Wireless transceivers and intermediate stages of IF amplifiers.