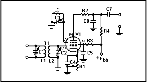
What type of tank circuit is the quadrature tank (L3 and C3)?

What type of tank circuit is the quadrature tank (L3 and C3)?

A. Low-Q
B. High-Q
C. Nonresonant
D. Series-resonant

Show Answer

Answer: B

Share your understanding of this question with the correct explanation.