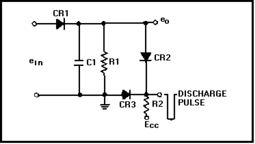
Which, if any, of the following functions is the purpose of CR2?
A. To quickly discharge C1 between received pulses
B. To rectify input pulses
C. To clamp the output to a positive level
D. None of the above
Show Answer
Answer: D
Share your understanding of this question with the correct explanation.
